xCT单克隆抗体制备和靶向结肠癌抗肿瘤效力的临床前研究
2022年06月27日
P1项目简介
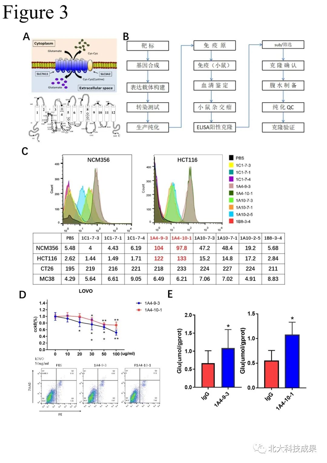
结直肠癌已成为全球发病率第三和致死率第二的恶性肿瘤。找到有转化前景的结肠癌细胞表面新抗原是单抗隆抗体(以下称:单抗)药物研发的焦点。项目前期发现结肠癌肿瘤细胞表面胱氨酸转运蛋白系统 Xc-的功能亚基xCT表达显著升高并阐明了xCT与细胞内源性硫化氢存在正反馈作用机制,该正反馈系统作为结肠癌胞内重要的抗氧化应激单元参与介导了结肠癌免疫逃逸和免疫治疗耐受。项目组在此基础上证实调减xCT以及使用xCT抑制剂均可诱导胞内氧化应激反应和铁死亡并进一步使用杂交瘤技术制备鉴定出2株具有体外抗肿瘤活性的鼠源抗人xCT单抗。
P2应用范围
(3)探究xCT单抗的体内抗肿瘤作用和其与抗PD-1单抗的疗效比较;项目将推动基于xCT单抗的结肠癌原研生物制剂的研发工作。
P3项目阶段
本项目基于结肠癌代谢重塑的独特表面蛋白xCT开发了单克隆抗体,初步的体外实验证实了两株单抗的抗肿瘤增殖和抑制xCT转运体功能的作用。项目从肿瘤代谢特征作为靶点,相较于既往新免疫检查点和新表面受体的药物靶点研发具有一个靶点、多水平干预肿瘤的独特优势,即在具备传统抗体药物直接引发抗体依赖细胞毒性作用的同时也可通过逆转结肠癌细胞的代谢重塑促进其铁死亡,有望从代谢角度增加结肠癌肿瘤对免疫治疗的敏感性。项目有望产生基于xCT的抗结肠癌新型单抗药物,专利的授权转化具有广阔的应用前景。
P4知识产权
正在在申请1项专利:“分泌抗SLC7A11单克隆抗体杂交瘤细胞株及其单抗、应用”。
技术开发、技术转让、技术入股。